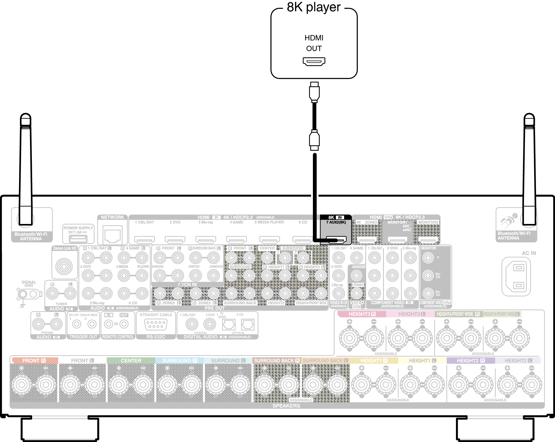
Connecting a player device compatible with the 8K

This unit supports 8K HDMI video signals.

If your player supports 8K, connect it to the HDMI 7 (8K) connector on your device.

Conne 8K A110E2

To enjoy 8K video, connect an 8K-compatible TV with an “Ultra High Speed 48 Gbps HDMI cable”.

Set “4K/8K Signal Format” to “8K Enhanced” in the menu to enjoy 8K video. link

back to top