Résultats de la recherche
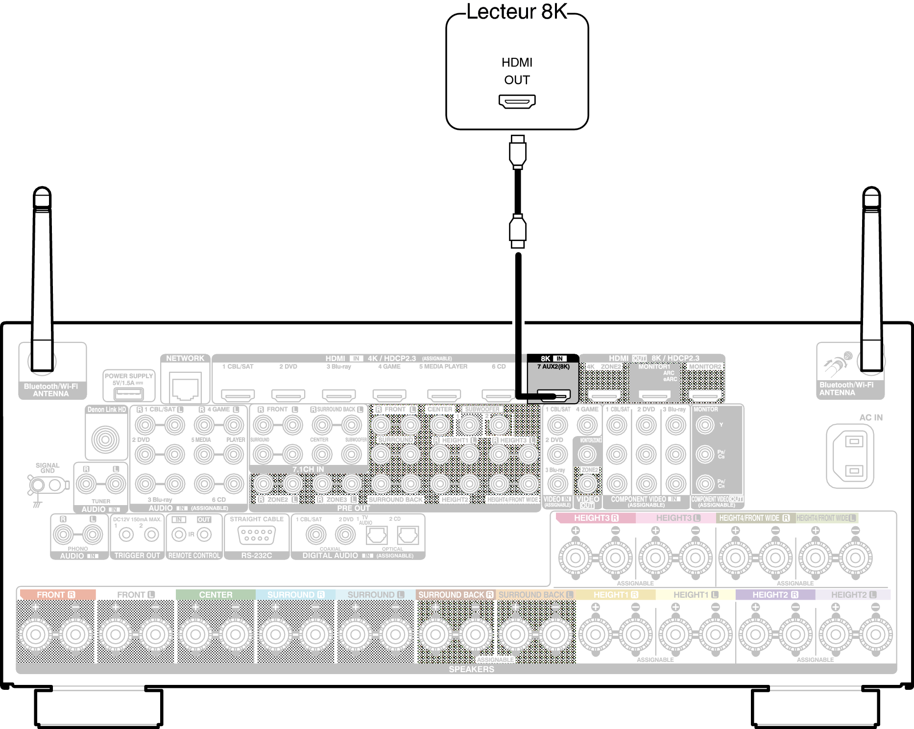
Connexion d’un appareil de lecture compatible avec le 8K
Cet appareil prend en charge les signaux vidéo HDMI 8K.
Si votre lecteur supporte le 8K, branchez-le sur le connecteur HDMI 7 (8K) de votre appareil.

Pour profiter de la vidéo 8K, connectez un téléviseur compatible 8K à l’aide d’un “Ultra High Speed 48 Gbps HDMI cable”.
Réglez “Format signal 4K/8K” sur “8K Amélioré” dans le menu pour profiter de la vidéo 8K. lien
