Search result
Overview
Connections
Playback
Settings
Tips
Appendix
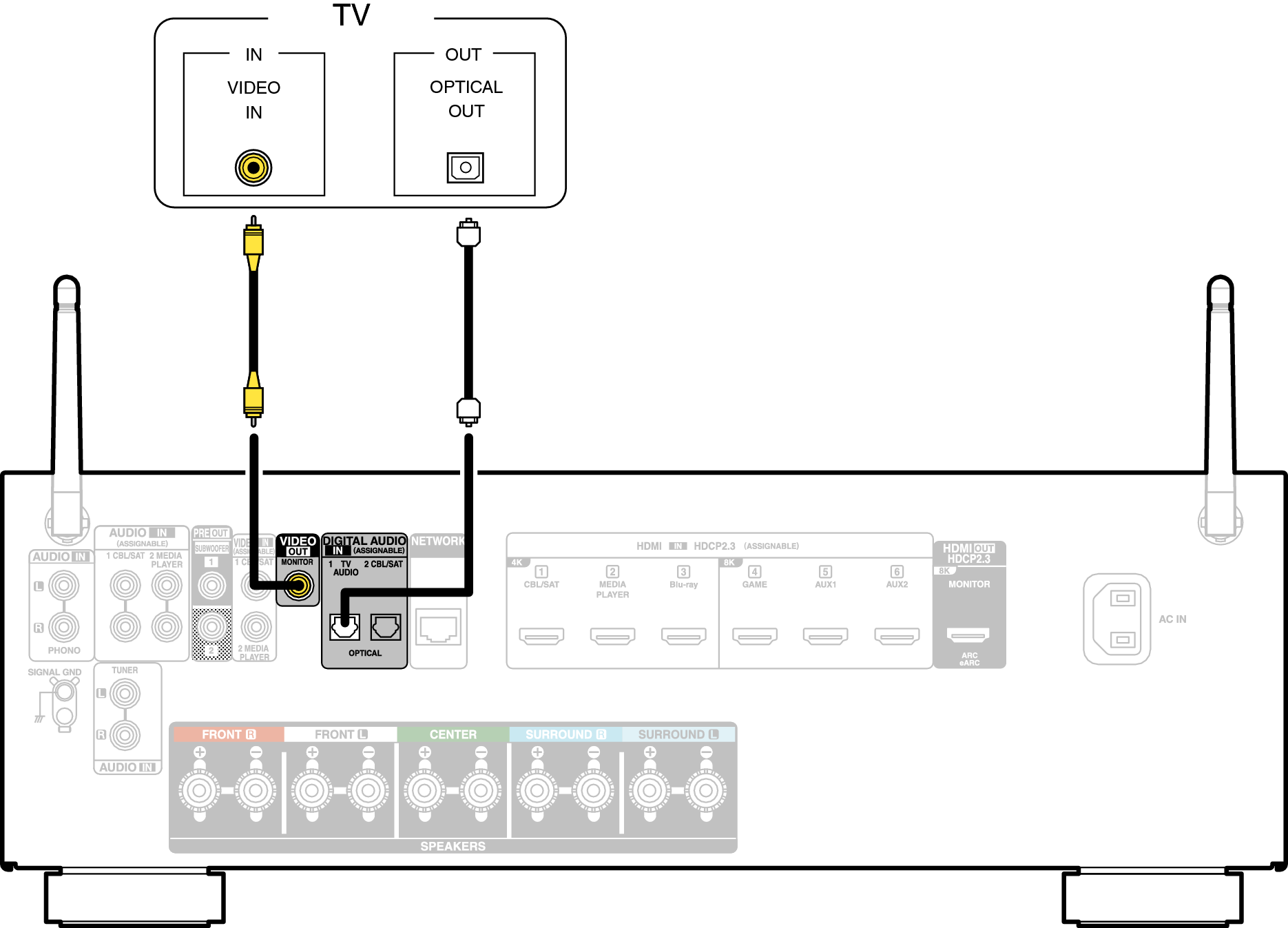
Connection 3 : TV equipped without an HDMI connector
Use a video cable to connect the TV to this unit.
To listen to audio from TV on this unit, use an optical cable to connect the TV to this unit.

INTEGRATED NETWORK AV AMPLIFIER
Copyright © 2021 Sound United. All Rights Reserved.
