Zoekresultaat
Overzicht
Aansluitingen
Weergave
Instellingen
Tips
Appendix
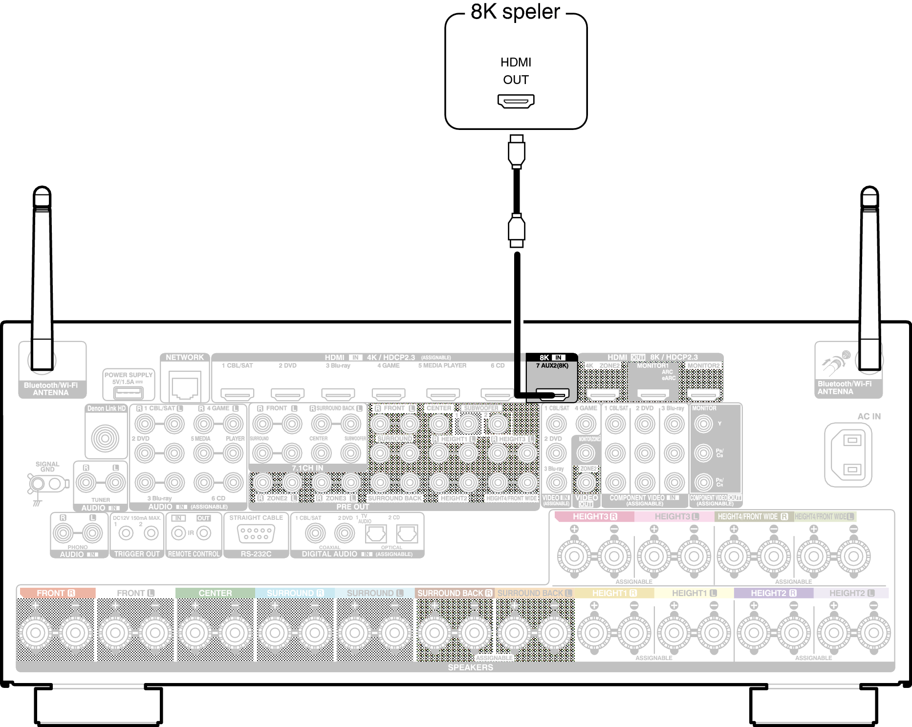
Een speler aansluiten die compatibel is met de 8K
Dit apparaat ondersteunt 8K HDMI-videosignalen.
Als uw speler 8K ondersteunt, sluit u deze aan op de HDMI 7 (8K)-aansluiting op uw apparaat.

Om te genieten van 8K video, sluit u een 8K-compatibele tv met een “Ultra High Speed 48 Gbps HDMI cable” aan.
Stel “4K/8K-Signaal Formaat” in op “8K Verhoogd” in het menu om te genieten van 8K video. koppeling
NETWERK AV-VERSTERKER
Copyright © 2021 Sound United. All Rights Reserved.
