搜索结果
连接方法
播放
设置
提示
附录
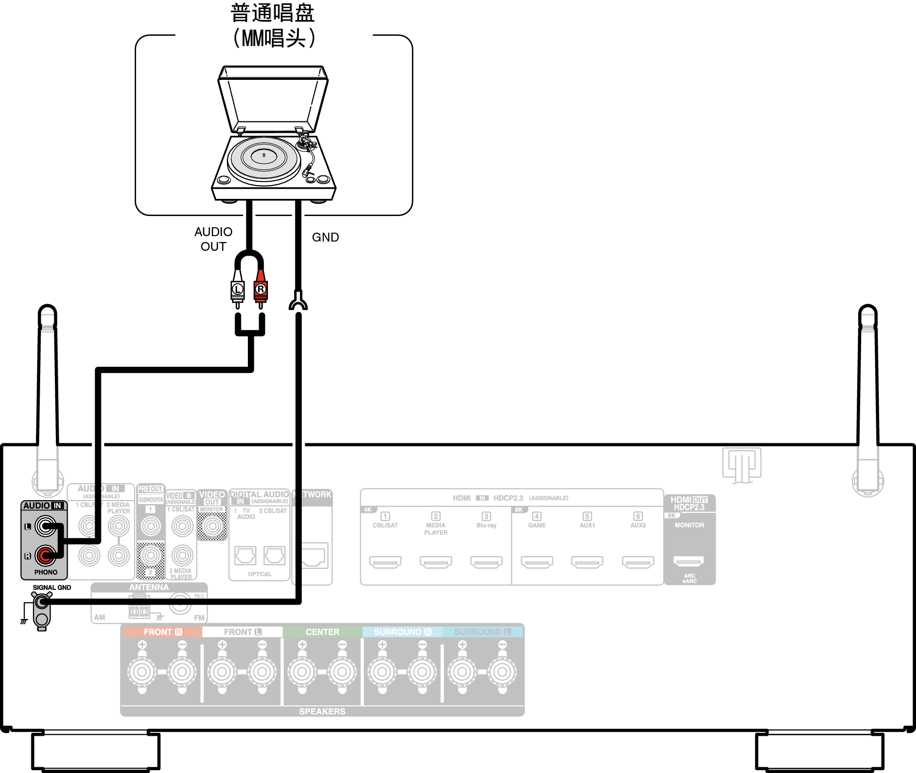
连接电唱机
本机兼容配备Phono动磁(MM)唱头的电唱机。当连接至带有低输出动圈(MC)唱头的电唱机时,使用市售的动圈(MC)唱头放大器或升压变压器。
如果将本机的输入源设定为“Phono”,在未连接电唱机时你无意中调高音量,可能会从扬声器中听到交流声。

注
本机上的地线(SIGNAL GND)端子不用于安全接地用途。若在有大量噪音时连接了此端子,可减少噪音。请注意,根据电唱机的不同,连接地线可能会有增加噪声的反面效果。在这种情况下,没有必要连接地线。
INTEGRATED NETWORK AV RECEIVER
Copyright © 2021 Sound United. All Rights Reserved.
