Wiedergabe

Anschließen eines Schallplattenspieler

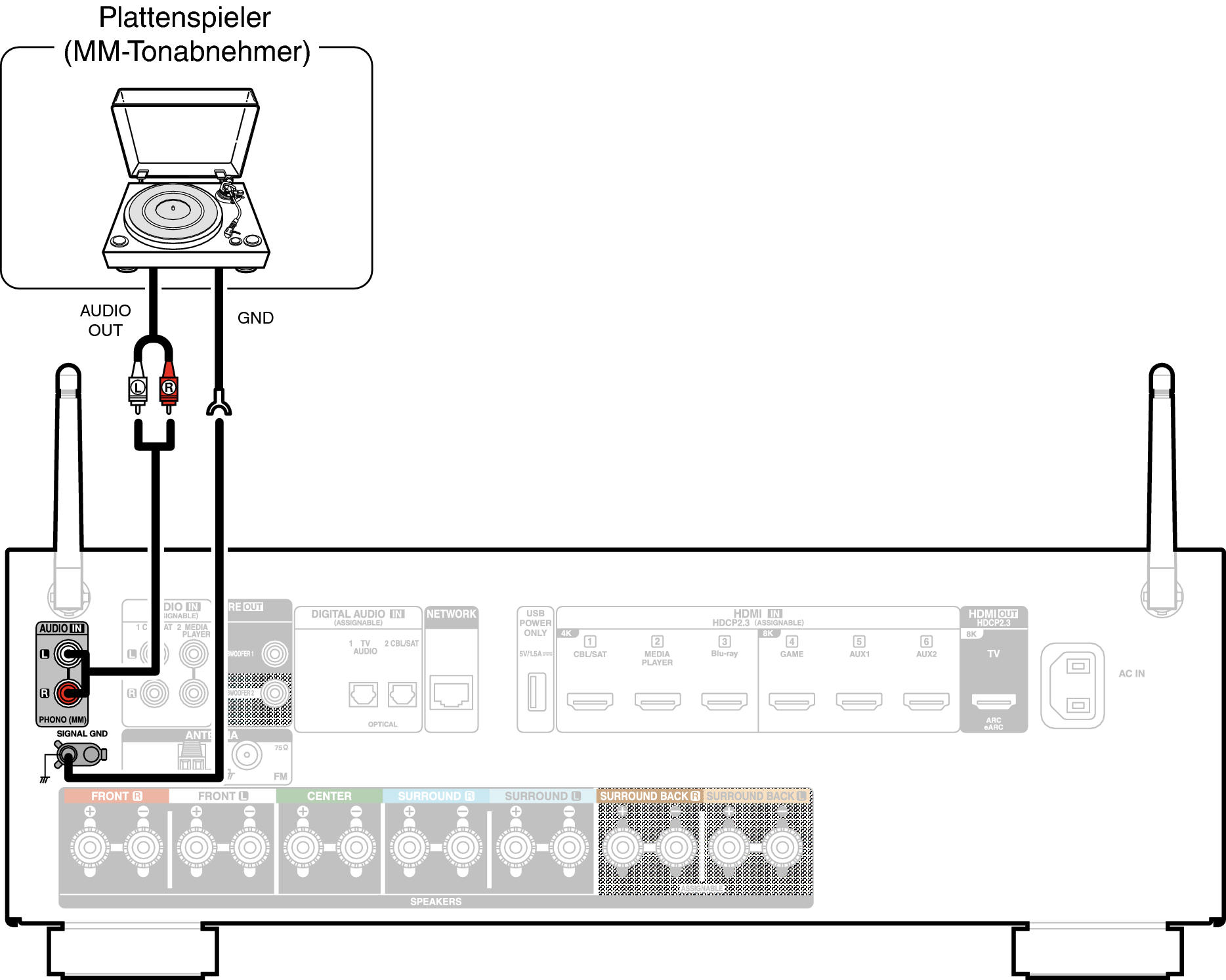
Dieses Gerät ist kompatibel mit Schallplattenspielern, die mit einem MM-Tonabnehmer (Moving Magnet) ausgestattet sind. Wenn Sie einen Schallplattenspieler mit einem MC-Tonabnehmer (Low Output Moving Coil) anschließen, verwenden Sie einen handelsüblichen MC-Vorverstärker oder einen Aufwärtstransformator.

Wenn Sie die Eingangsquelle des Geräts auf “Phono” stellen und die Lautstärke erhöhen, ohne einen Plattenspieler anzuschließen, kann ein dröhnendes Geräusch aus den Lautsprechern auftreten.

Conne PHONO X18E2
HINWEIS

Die Erdungsleitung (SIGNAL GND) dieses Geräts dient nicht als Sicherheitserdung. Wenn dieser Anschluss vorgenommen wird und viele Störungen vorhanden sind, können diese dadurch verringert werden. Beachten Sie, dass die Erdungsleitung, abhängig vom Plattenspieler, auch den umgekehrten Effekt der Geräuscherhöhung haben kann. In diesem Fall ist es nicht nötig, das Erdungskabel anzuschließen.

zurück nach oben