Suchergebnis
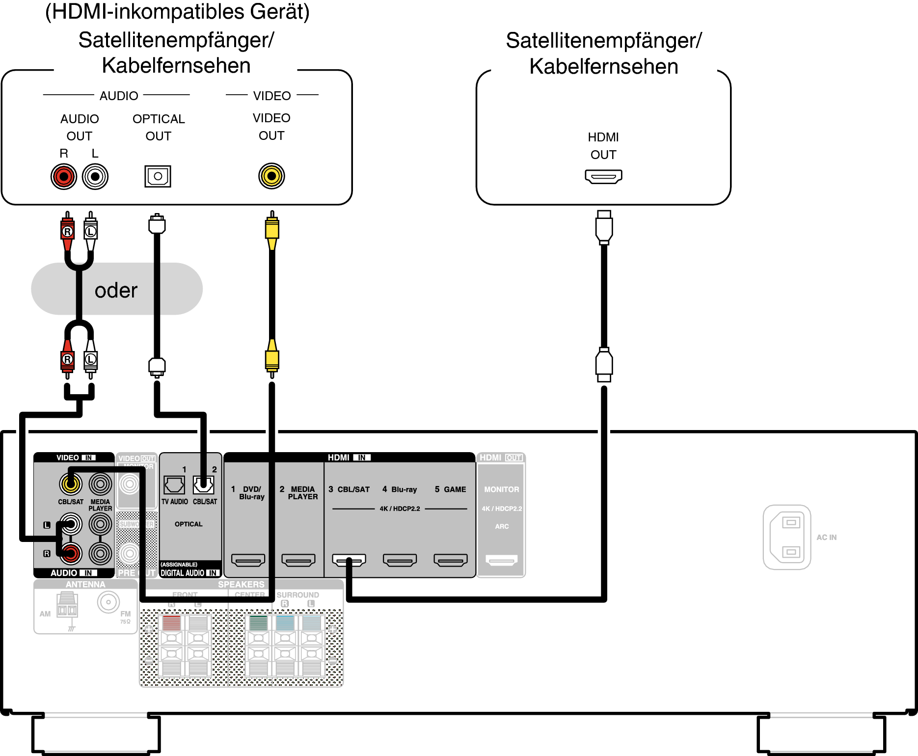
Anschließen einer Set-Top-Box (Satellitenempfänger/Kabelfernsehen)
In diesem Beispiel wird der Anschluss einer Satellitenempfänger-/Kabelfernsehen-STB erläutert.
Wählen Sie die Eingangsanschlüsse an diesem Gerät entsprechend den Anschlüssen des anzuschließenden Geräts aus.

