Suchergebnis
Anschlussweise 1: Der Fernseher verfügt über einen HDMI-Anschluss und ist kompatibel mit ARC (Audio Return Channel) / eARC (Enhanced Audio Return Channel)
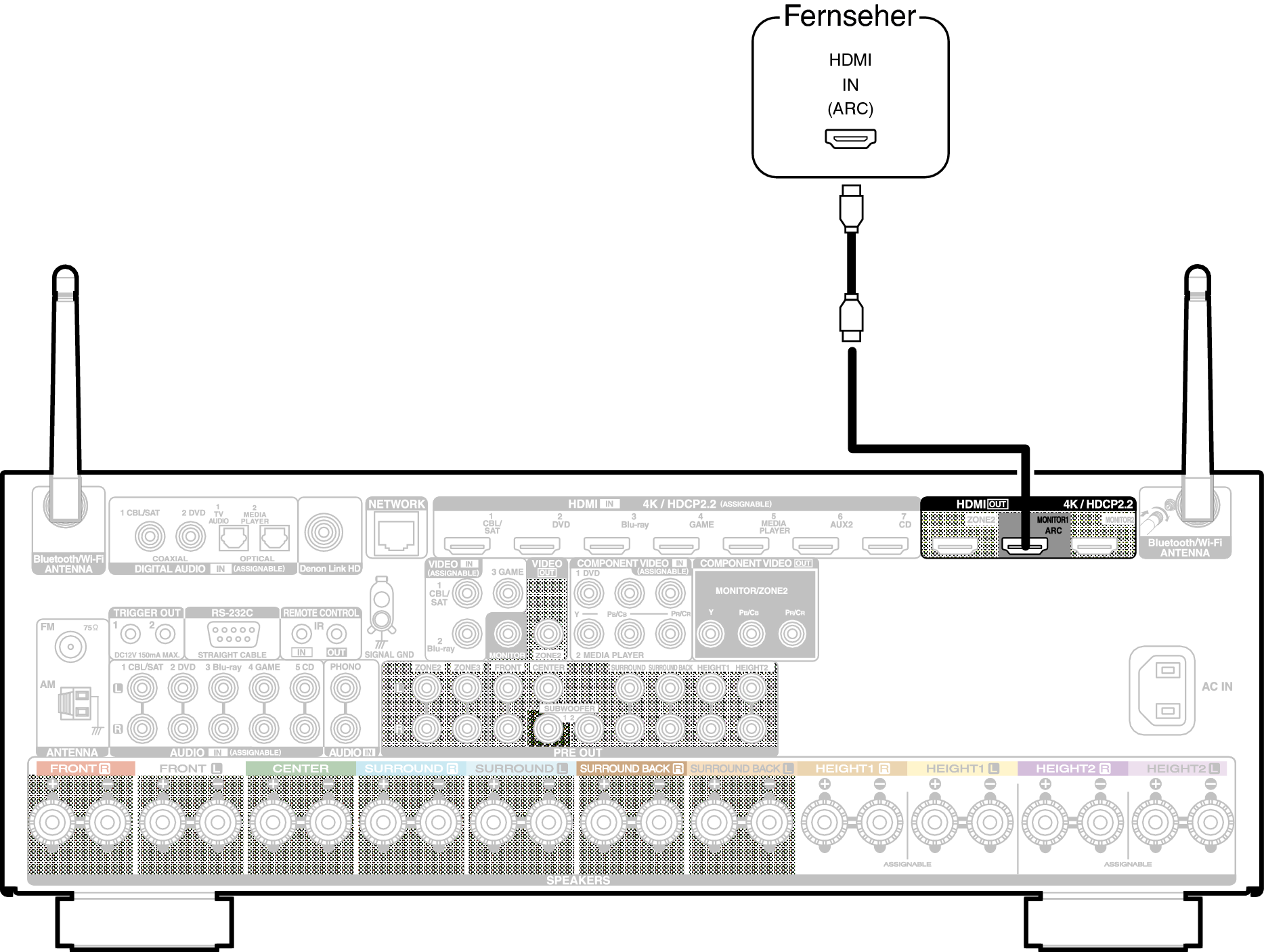
Verwenden Sie ein HDMI-Kabel, um einen mit der ARC-Funktion / eARC-Funktion kompatiblen Fernseher an dieses Gerät anzuschließen.
Stellen Sie “HDMI Steuerung” auf “Ein” oder “ARC” auf “Ein”, wenn Sie einen Fernseher verwenden, der die ARC-Funktion unterstützt. Link
Die Verwendung eines mit der eARC-Funktion kompatiblen Fernsehers ermöglicht die Audio-Wiedergabe über die an dieses Gerät angeschlossenen Lautsprecher, unabhängig von den Einstellungen für “HDMI Steuerung” und “ARC” im Menü.

Wenn Sie die ARC-Funktion / eARC-Funktion verwenden, nutzen Sie zum Anschließen den HDMI MONITOR 1-Anschluss.
Abhängig von dem verwendeten, mit der eARC-Funktion kompatiblen Fernseher kann es erforderlich sein, Einstellungen für die eARC-Funktion vorzunehmen. Stellen Sie sicher, dass die eARC-Funktion aktiviert ist, falls es diese Einstellungsmöglichkeit an Ihrem Fernseher gibt. Für weitere Informationen schlagen Sie in der Bedienungsanleitung Ihres Fernsehers nach.
Wenn ein mit der ARC-Funktion kompatibler Fernseher und ein mit der eARC-Funktion kompatibler Fernseher angeschlossen sind, hat der mit der eARC-Funktion kompatible Fernseher Priorität.
Verwenden Sie ein “High Speed HDMI Cable with Ethernet”, wenn ein mit der ARC-Funktion / eARC-Funktion kompatibler Fernseher verwendet wird.
