Résultats de la recherche
Vue d’ensemble
Connexions
Lecture
Réglages
Conseils
Annexe
Mise à niveau (Auro-3D) (Europe uniquement)
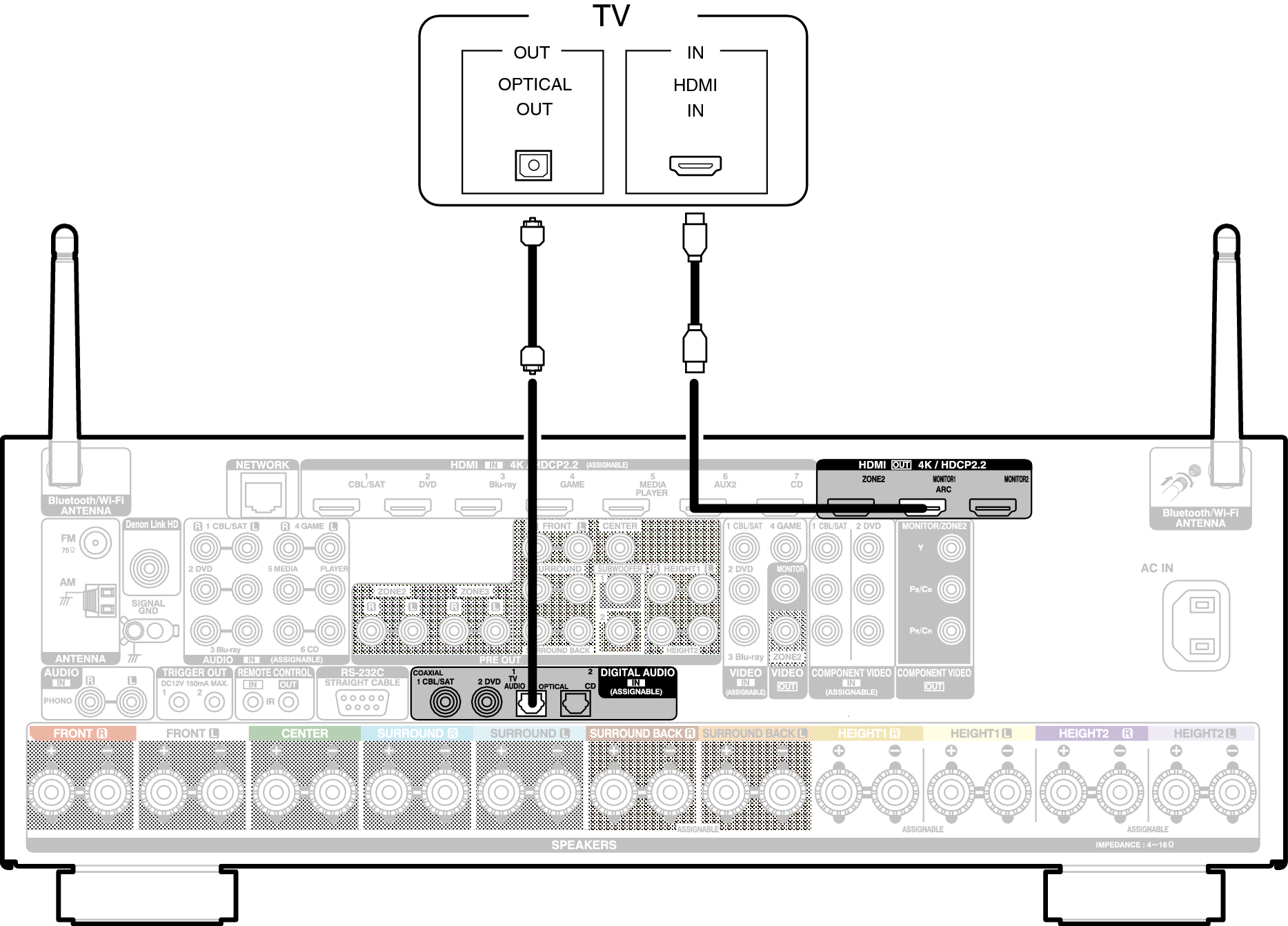
Connexion 2 : Téléviseur équipé d’une borne HDMI et incompatible avec la fonction ARC (Audio Return Channel)
Utilisez un câble HDMI pour connecter le téléviseur à cet appareil.
Pour écouter l’audio du téléviseur sur cet appareil, utilisez le câble optique pour connecter le téléviseur à cet appareil.

AMPLI-TUNER AUDIO/VIDÉO RÉSEAU
Copyright © 2016 D&M Holdings Inc. All Rights Reserved.
