Zoekresultaat
Aansluitingen
Weergave
Instellingen
Tips
Appendix
Upgraden (Auro-3D) (alleen Europa)
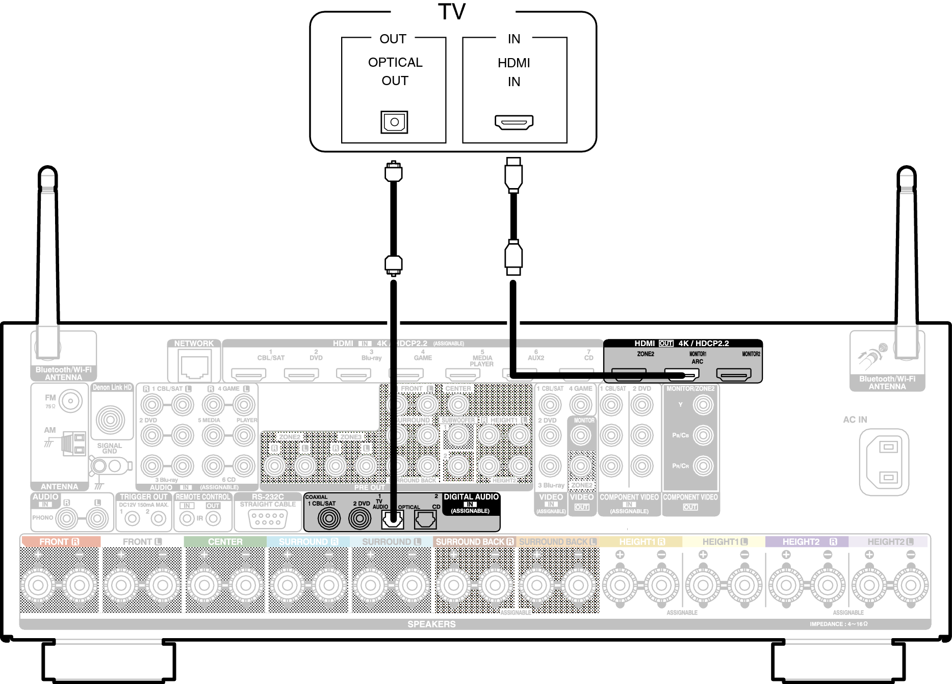
Aansluiting 2: tv uitgerust met een HDMI-aansluiting en niet compatibel met ARC (Audio Return Channel)
Gebruik een HDMI-kabel om de tv aan te sluiten op dit toestel.
Om audio van de tv te beluisteren op dit toestel, gebruikt u een optische kabel voor het aansluiten van de tv op dit toestel.

AV RECEIVER MET GEINTEGREERD NETWERK
Copyright © 2016 D&M Holdings Inc. All Rights Reserved.
