Aansluiting 2: tv uitgerust met een HDMI-aansluiting en niet compatibel met ARC (Audio Return Channel)

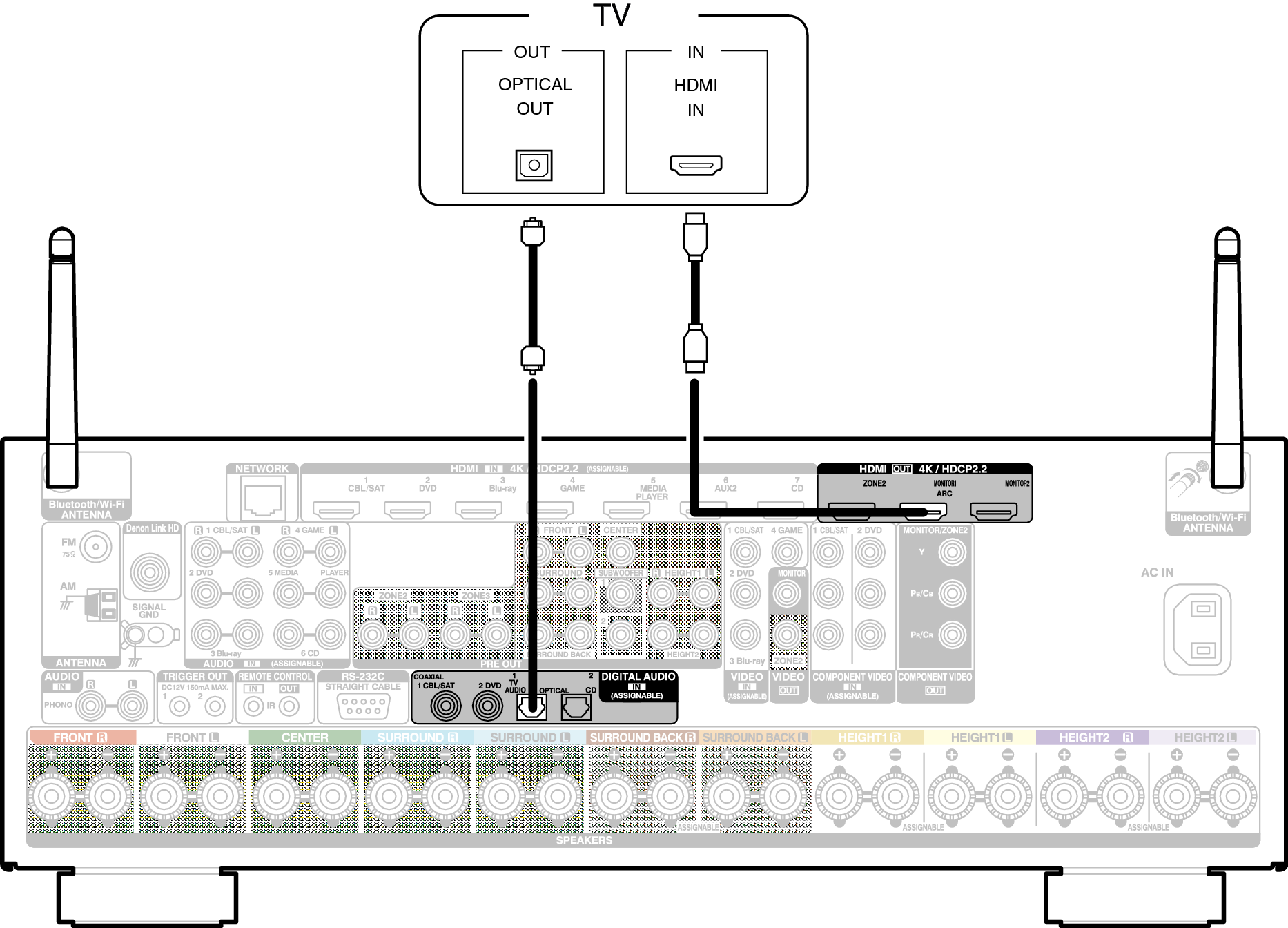
Gebruik een HDMI-kabel om de tv aan te sluiten op dit toestel.

Om audio van de tv te beluisteren op dit toestel, gebruikt u een optische kabel voor het aansluiten van de tv op dit toestel.

Conne HDMITV2 X64E3

naar boven