Search result
Overview
Connections
Playback
Settings
Appendix
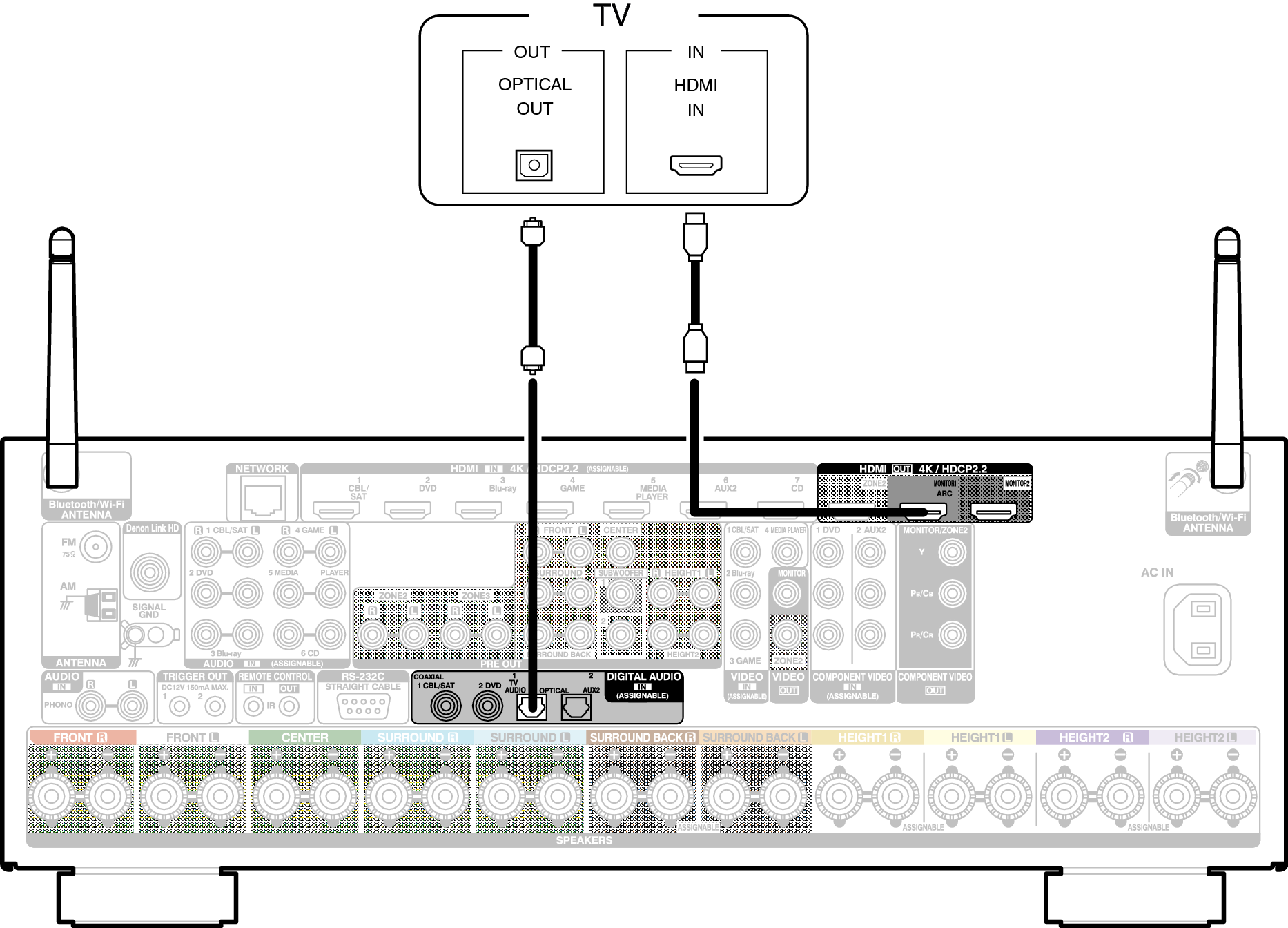
Connection 2 : TV equipped with an HDMI connector and incompatible with the ARC (Audio Return Channel) / eARC (Enhanced Audio Return Channel)
Use an HDMI cable to connect the TV to this unit.
To listen to audio from TV on this unit, use an optical cable to connect the TV to this unit.

INTEGRATED NETWORK AV RECEIVER
Copyright © 2018 D&M Holdings Inc. All Rights Reserved.
