Lecture

Connexion d’une platine

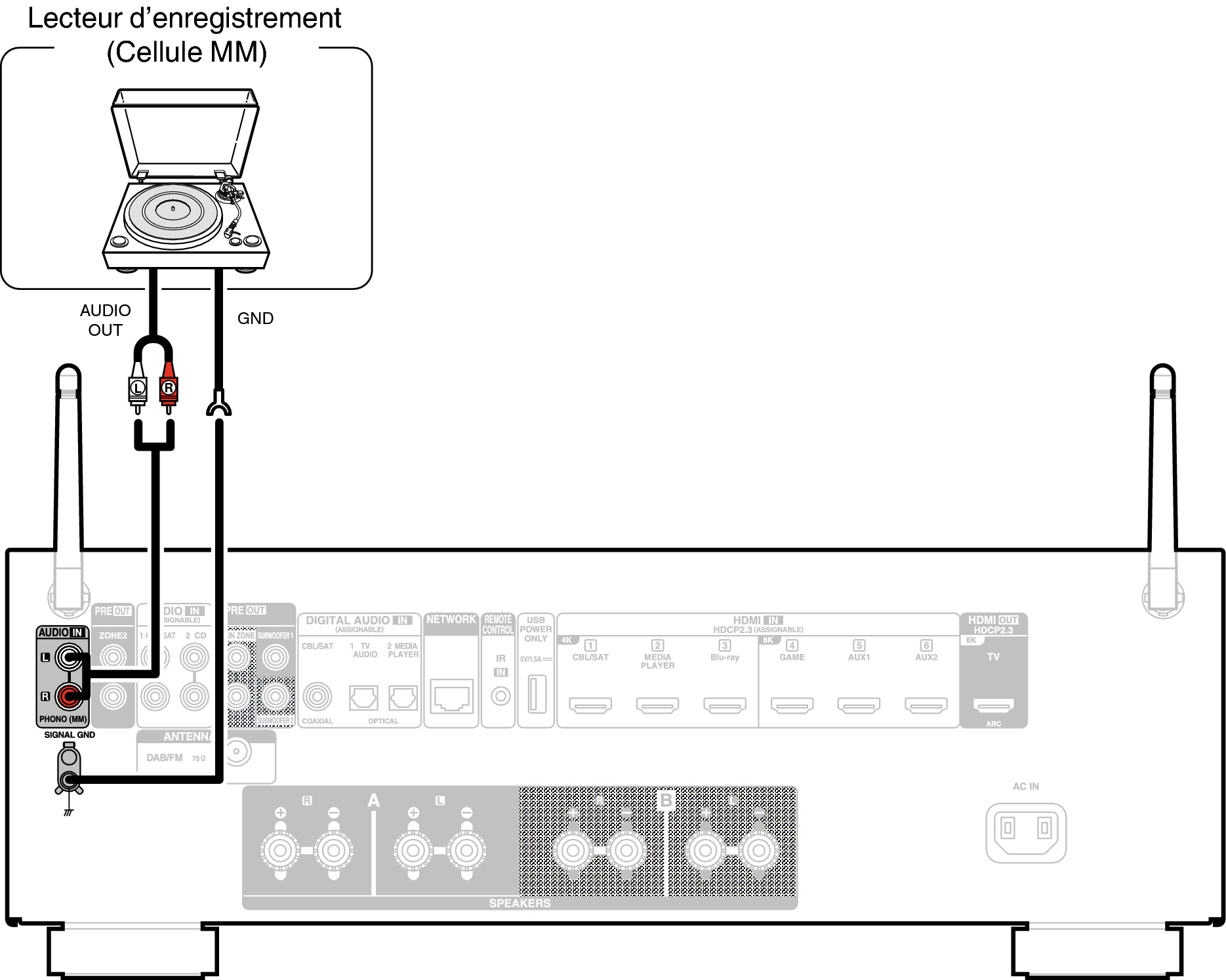
Cet appareil est compatible avec les platines équipées d’une cellule phono avec aimant tournant. Si vous le connectez à une platine dotée d’une cellule MC à faible sortie, utilisez un amplificateur de tête MC ou un transformateur survolteur du commerce.

Un bruit “retentissant” provenant des enceintes peut se produire lorsque vous sélectionnez la source d’entrée “Phono” sur cet appareil et que vous augmentez accidentellement le volume sans connecter la platine.

Conne PHONO 900E2
REMARQUE

La borne de terre (SIGNAL GND) de cet appareil n’est pas dédiée à des fins de mise à la terre pour la sécurité. Si cette borne est connectée lorsqu’il y a beaucoup de bruit, le bruit peut être réduit. Veuillez noter que, selon la platine, connecter la ligne de terre peut avoir l’effet inverse en augmentant le bruit. Auquel cas, il n’est pas nécessaire de connecter la ligne de terre.

revenir en haut