Résultats de la recherche
Vue d’ensemble
Connexions
Lecture
Réglages
Conseils
Annexe
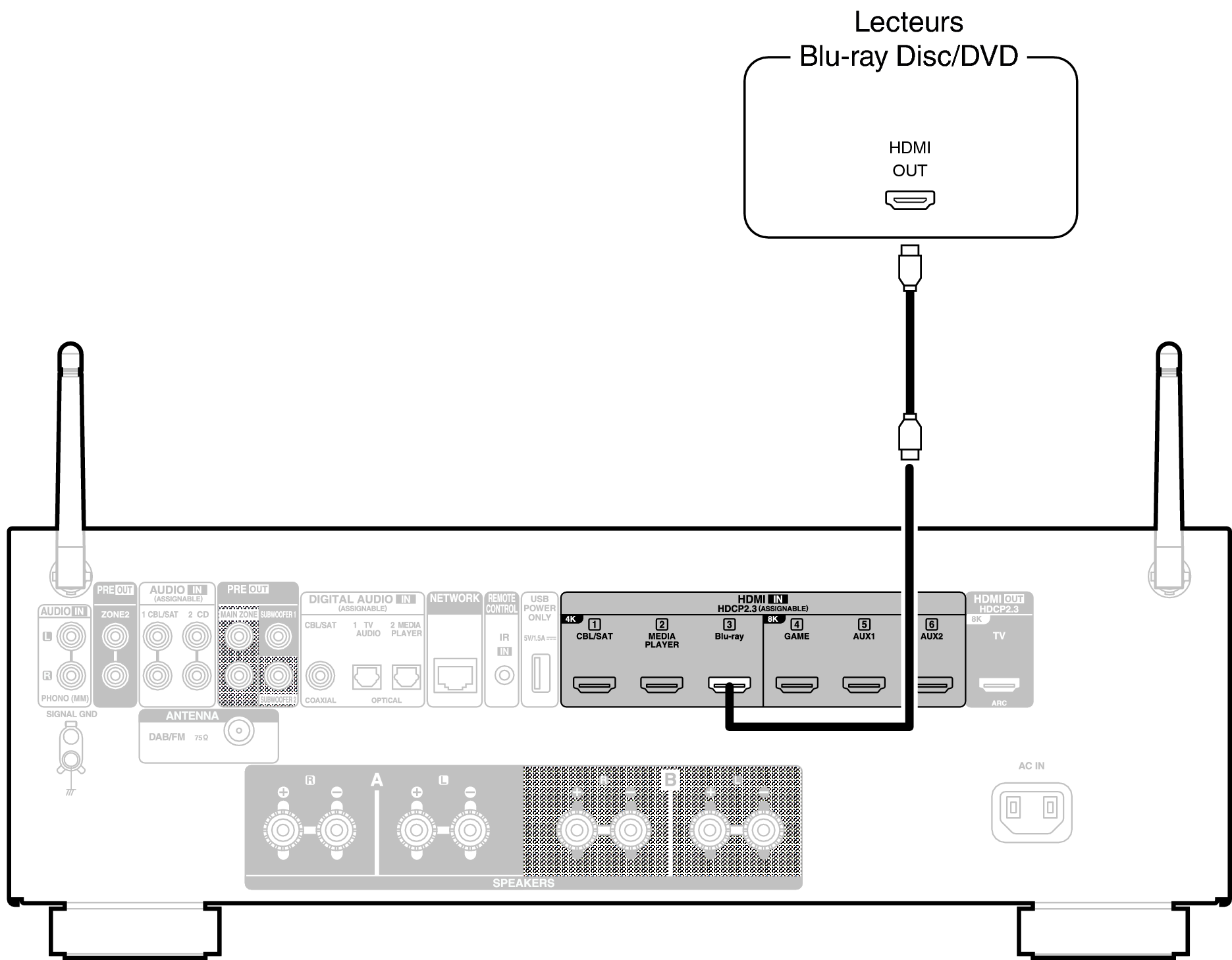
Connexion d’un lecteur Blu-ray Disc ou d’un lecteur DVD
Cette explication utilise la connexion avec un lecteur Blu-ray Disc ou DVD comme exemple.
Sélectionnez les bornes d’entrée sur cet appareil en fonction des connecteurs sur le dispositif que vous souhaitez connecter.

AMPLI-TUNER STÉRÉO RÉSEAU
©2023 DEI Sales, Inc. All Rights Reserved.
